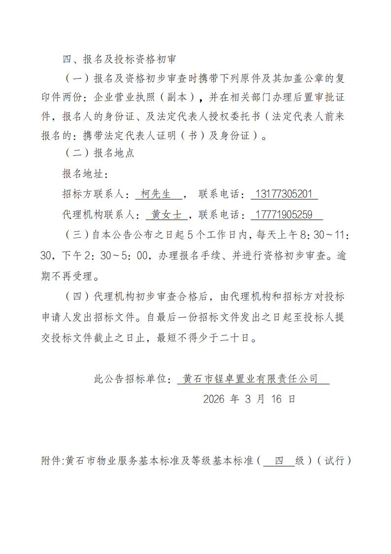
黄石磁湖院子项目前期物业服务招标公告
作者:投稿用户 • 更新时间:2026-03-25 18:12:03













原文地址:http://zjj.huangshi.gov.cn/ztlm/wygl_7987/wygl123/202603/t20260317_1314547.html
温馨提示:以上数据根据互联网公开信息整合而成,仅供用户参考。建议您使用前再次确认数据真实准确性,您的任何决策由您自行承担风险。免费咨询入口上一篇:赤峰市住建局关于2026年度第四批房地产开发企业资质审查意见的公示
下一篇:邵阳市2026年第四批房地产开发企业资质评审结果的公示
